Faça Aqui a sua busca

Material de Apoio

VIOLÊNCIA VICÁRIA

Podcast – Violência Vicária

Vídeo sobre violência vicária

Artigos Relacionados ao Tema

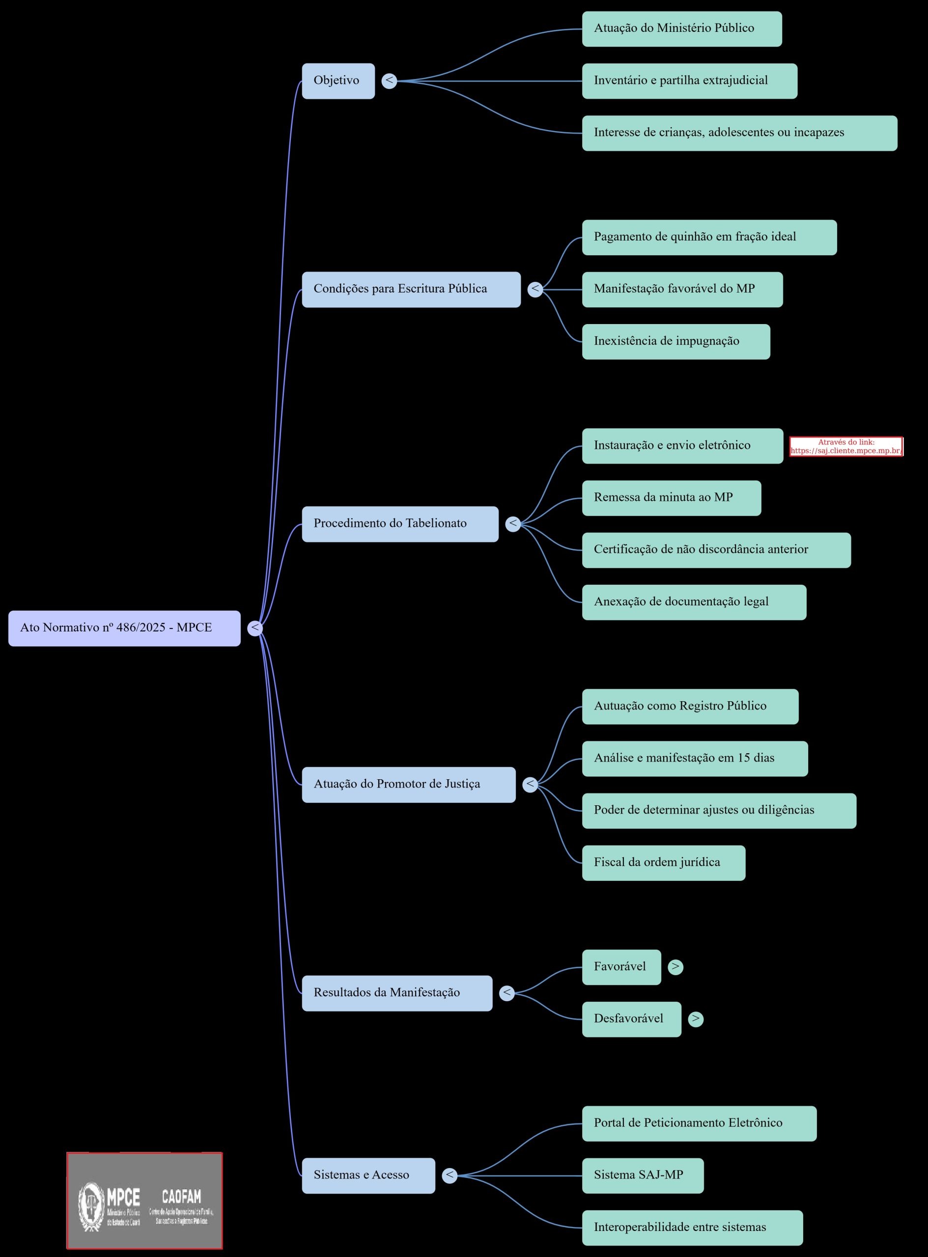
Síntese de como proceder em inventário e divórcio extrajudicial envolvendo menores e incapazes.